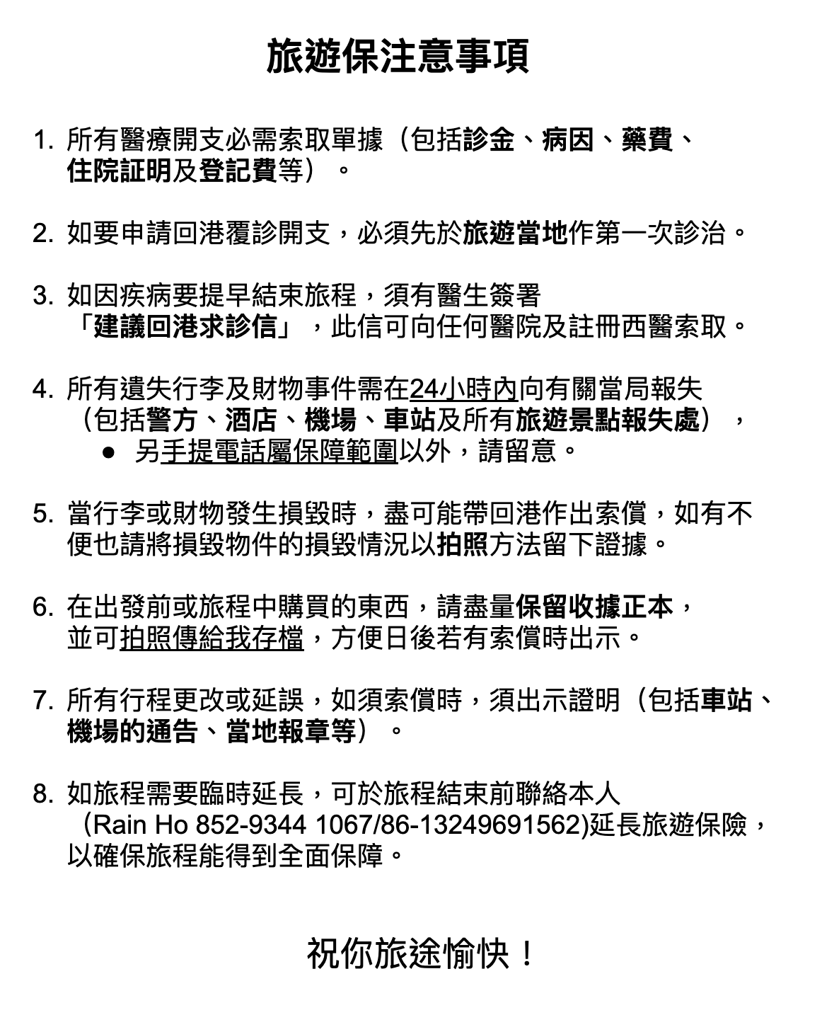
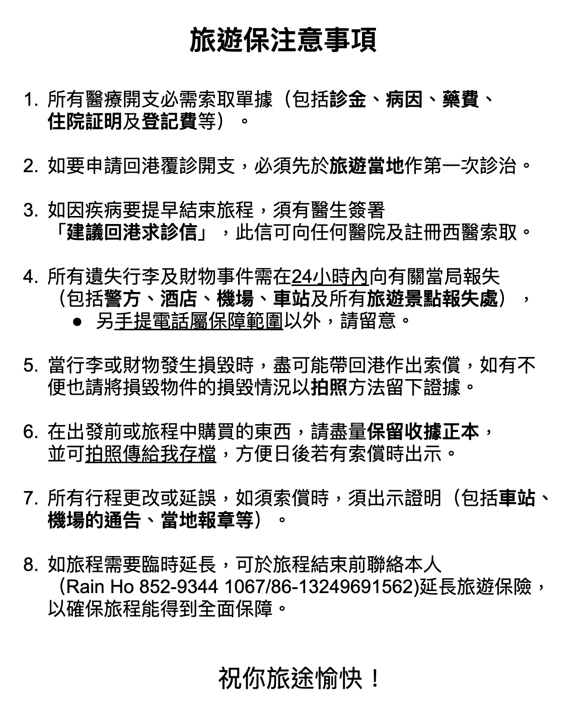
旅遊保險

投保需知

行李行程延誤,財物損毀遺失,個人意外傷病呢啲都保

個人遲到機場、已知打風地震先投保呢啲就唔保

三隻Plan入邊,標準最平,周全同豪華就保埋Delay同手機

詳情可以whatsapp查詢

一份保險文件,包含「預算」、「當前預算」和「修訂預算」三列,詳細列出了各項保障項目。
保單詳情及承保金額,包括人身意外傷害及財產保障。
保險詳細資料表,包含資料列和資料行,包括承保類型和金額。
中文版旅遊保險指南。
日文疾病資訊圖表:症狀和嚴重程度以圖示表示,包括鼻子、肺和孕婦。
飛行中的飛機,在多雲的天空下放下起落架下降。
作者: Rain Ho September 22, 2025
旅遊保-理賠需知(取消、更改或延誤篇)
A large hurricane seen from space, with swirling cloud formations over Earth.
作者: Rain Ho September 20, 2025
颱風下的保險